学法用法

当前位置:首页>教程答案>学法用法
全部 14 公务员干部学习 1 专技公需学习 2 教师研修培训 3 职业技能培训 0 学法用法 8 其他学习 0

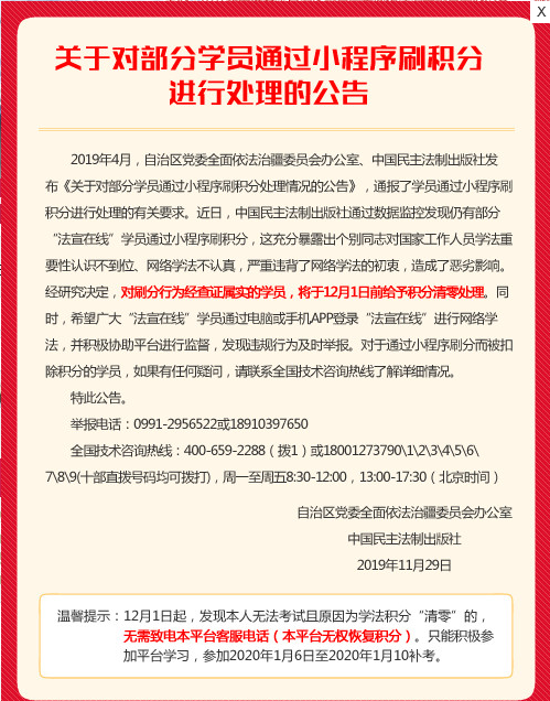
法宣在线小程序刷积分被清零处理,还是正规平台靠谱

时间:2019-12-01   访问量:3724

本站专业提供继续教育网课学习辅导服务,多年经验,安全高效放心,100%包过,请通过下方或右侧浮窗联系客服。
学习平台数不胜数,若本站未列出,请联系客服提供网址和账号,我们将尽快安排。如果您有客户资源,请联系我详谈。
如侵犯了学习平台的权益,请联系我们。一经核实,立即删除相关服务。

工作太忙没时间学?点击我


法宣学习一定要找正规的学习平台(就是我),千万不要用什么来历不明的小程序,已经有同学中招!


中招了的也不要着急,还有补考,现在联系我们还来得及!


651977150666263264.png

上一篇:2019年度新疆国家工作人员无纸化学法考试

下一篇:法宣在线新疆“疫情防控”专项法律知识考.试-答案

留言咨询

微信扫一扫

联系客服
返回顶部